Katana Fastrack 第 01 集
在这一节中我们主要讲解如何认识
katana的定位以及其与其余类似软件的对比,如clarisse。
Katana特殊的点对点的载入ram的方式形成其轻量化,快速的内存占比。同时,其搭载多种不同的高级渲染器,融合不同的流程,各有各的优点,并不影响其最根本的使用流程,

在这一方面我称之为scene assembly场景集成制。
Kataba是基于节点式的程序工作流程,类似houdini,clarisse builder不对工作流程破坏性工作,如nuke,mari等。
同时katana也是基于程序化的编程软件,其对编程的需求十分重要。
关于recipe:katana是根据 模板特定的环境,粒子,光线等制作标准化快速化的制作。 如同制作食谱一样让所有材料制成食物一样。
Katana是基于lookdev和laghting,rendering的高度可自定义定制的食谱,即标准。

模板是katana中最重要的一部分,创建自己的规则来定义食谱。能够达到标准化,材质库,资产库,分享自由化,更新自由化。(这里牵扯到lookfiles文件的概念)
同时介绍了katana的竞争但是已经死亡的clarisse,以及houdini solaris gaffer
下一节 如何准备资源在katana中工作?

命名和层次结构十分重要,这在后期的katana进阶知识中的usdin结构导入中尤为重要:

材料标签的设置有助于我们对于大数量的批量材质命名通配符规则方法有着重要的帮助。批量赋予材质着色。
Geometry tags 的描述:

对于geo与mesh所代表的不同含义,geo是以及拆分分离的网格物体,而mesh是整个未拆分的物体网格:
特别需要注意的是katana中对于摄像机的overscan的参数比是不一样的:



这一点是需要十分注意的!
下一节。Lok-dev workflow

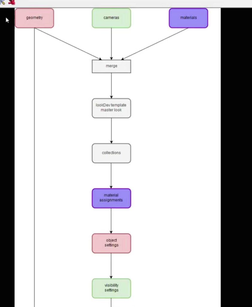
Lookdev worklow就如同食谱的制作:
将其他dcc软件制作的元素导入katana中进行组装调配,多样多结构化的元素材料可以制作更好的食谱结果,同样的我们可以事先规划好我们的菜单食谱,可以随时添加我们喜欢的材料并作出一些小的改动,由于模板,编程,流程的问题,同样的菜单可以拥有不同的食谱:
下一步我们正式进入模板制作的环节,这一环节是最基础的:


这个节点是我们自定义制作的变量设置节点,对于分辨率,灯光变化等等信息switch:

Collections的含义:用于group
以及批量分配
Object seting:对于细分物体,置换参数:
对于aov或者视图渲染可见性的参数选择:
Prune删除物体可见性与渲染:
下一个是关于lookfile bake的节点介绍与知识点:
是用于材质,细分,渲染分辨率等一系列信息对于特定分配好所属物体的一直烘焙组装集装箱,用于分享以及机器之间的快速组装,团队协作等等。
下一节是关于lightRig
Lightrig节点极其以下的部分节点介绍:
对于render seting节点,其是点对点的覆盖式的形式排列在节点树种的!
Turntable的设置讲解以及aov渲染输出的讲解:
接下来将进入katana种进行最基本的模板制作过程:

介绍不同视窗的作用:


材质的创建CMS:





材质分配的多种方法:
分配通配符原则


Object setting的讲解,也可以使用多种方法指定:


按D可以暂时取消该节点,类似nuke:
利用gafferthree添加灯光:
渲染参数设置:



开启live render设置:
